「同行萬里」一中學生内地交流計劃2025/26 行程R8:福建省歷史文化考察之旅(四天)

  1. 對象

    中一至中六學生


  2. 學習目標

    1.認識福建省海上絲路的起點

    2.認識福建省歷史文化,了解現今廈門的城市發展

    3.了解土樓的建築特色及結構,欣賞民族文化,從而提升文化自信,並認同維護文化安全的重要性


  3. 每團師生人數
    建議每所學校可提名最多44名師生(即40名學生及4名教學人員)

    報名參加本交流行程,成團的人數最少為33人。


  4. 承辦機構
    香港青少年教育交流中心有限公司

  5. 報名方法

    學校可於承辦機構網站(https://www.hkyeec.org/)閱覽報名程序,在網站鏈接內填寫報名信息待承辦

    機構接納報名後,學校須在出發日期十星期前提交參加者名單。教育局將資助70%團費,餘款由參加者繳付。


  6. 聯絡人

    如有查詢,請致電2802 1978或電郵[email protected]與承辦機構黃女士聯絡



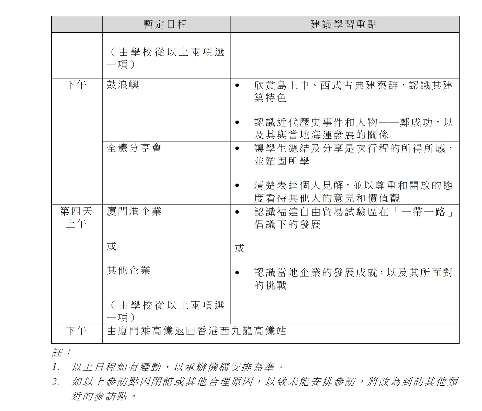
(三) 學習活動及學習重點

北京線1.png北京線7.png