「同行萬里」 中學生内地交流計劃2025/26

行程R5:湖南省張家界、長沙地質與環境保育之旅(五天)
  1. 對象

    中三至中六學生


  2. 學習目標

    1.認識湖南省地理、歷史和文化

    2.認識國家對歷史文物的保育工作

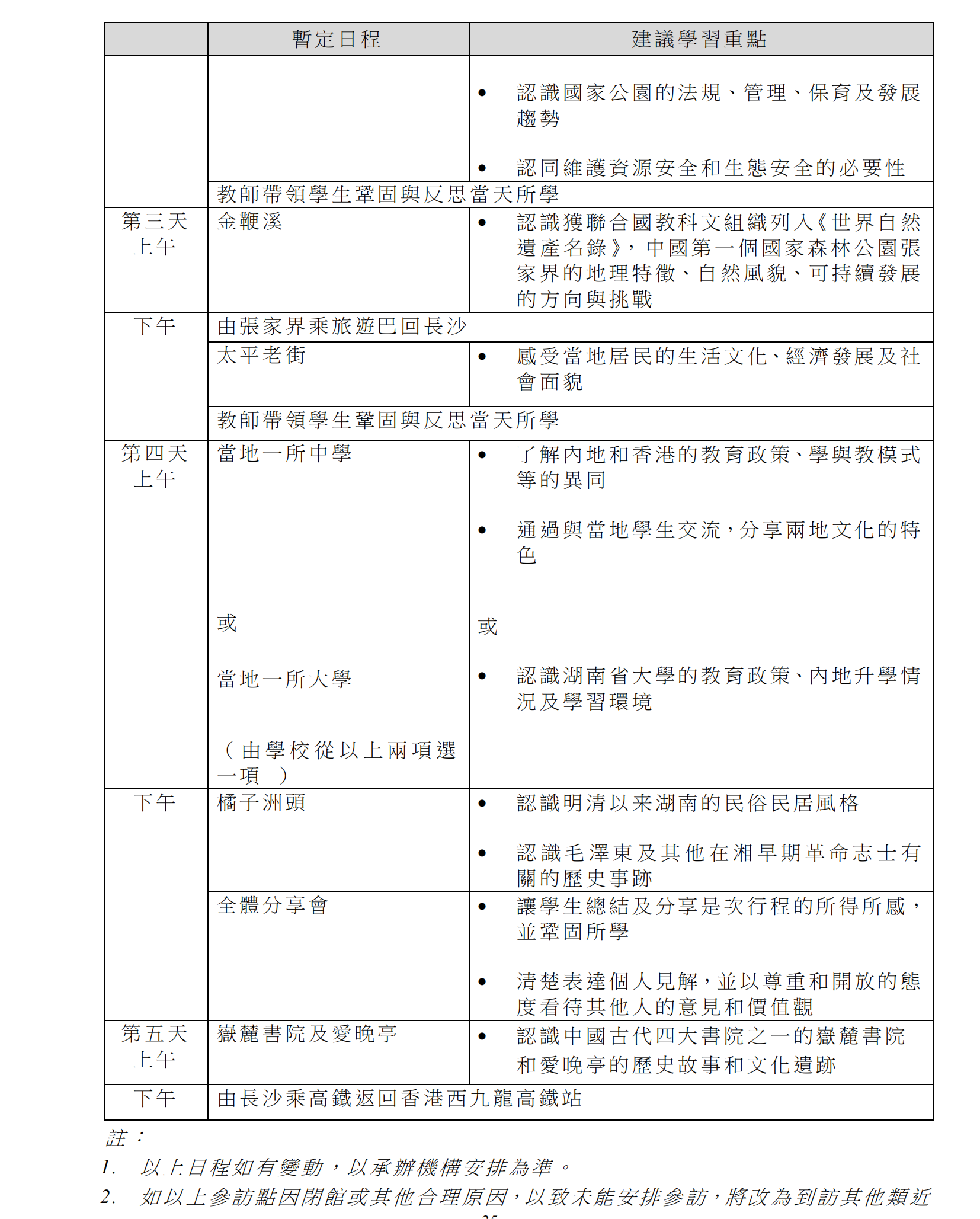
    3.認識湖南省國家森林公園的地理特徵和自然風貌,以及探討其可持續發展的去向與挑戰,並認同維護資源

    安全和生態安全的必要性


  3. 每團師生人數

    每所學校建議可提名最多88名帥生(即80名學生及8名教學人員)報名參加本交流行程,成團

    數最少為33人。


  4. 承辦機構
    香港青少年教育交流中心有限公司


  5. 報名方法

    學校可於承辦機構網站(https://www.hkyeec.org/)閱覽報名程序,在網站鏈接內填寫報名信息待承辦機

    接納報名後,學校須在出發日期十星期前提交參加者名單。教育局將資助70%團費,餘款由參加者繳付。


  6. 聯絡人

    如有查詢,請致電2802 1978或電郵[email protected]與承辦機構黃女士聯絡



(三) 學習活動及學習重點

張家界長沙5日-中三至中六00140_56.png張家界長沙5日-中三至中六00140_57.png